首页
关于我们
机构简介
社会责任
团队架构
工作流程
开票信息
新闻资讯
党建动态
工作动态
读书会活动
捐赠新闻
企业动态
公益项目
孔子学堂女子班
孔子奖助学金
贫困助学
千人大学生
营山县教育慈善
国学传播项目
传薪书院国学传播项目
谷雨书院国学传播项目
千人校长培训
其他公益项目
信息公开
年度报告
审计报告
管理制度
章程
联系我们
全国咨询热线:
028-85109119
四川孔子教育基金会
首页
关于我们
机构简介
社会责任
团队架构
工作流程
开票信息
新闻资讯
党建动态
工作动态
读书会活动
捐赠新闻
企业动态
公益项目
孔子学堂女子班
孔子奖助学金
贫困助学
千人大学生
营山县教育慈善
国学传播项目
千人校长培训
其他公益项目
信息公开
年度报告
审计报告
管理制度
章程
联系我们
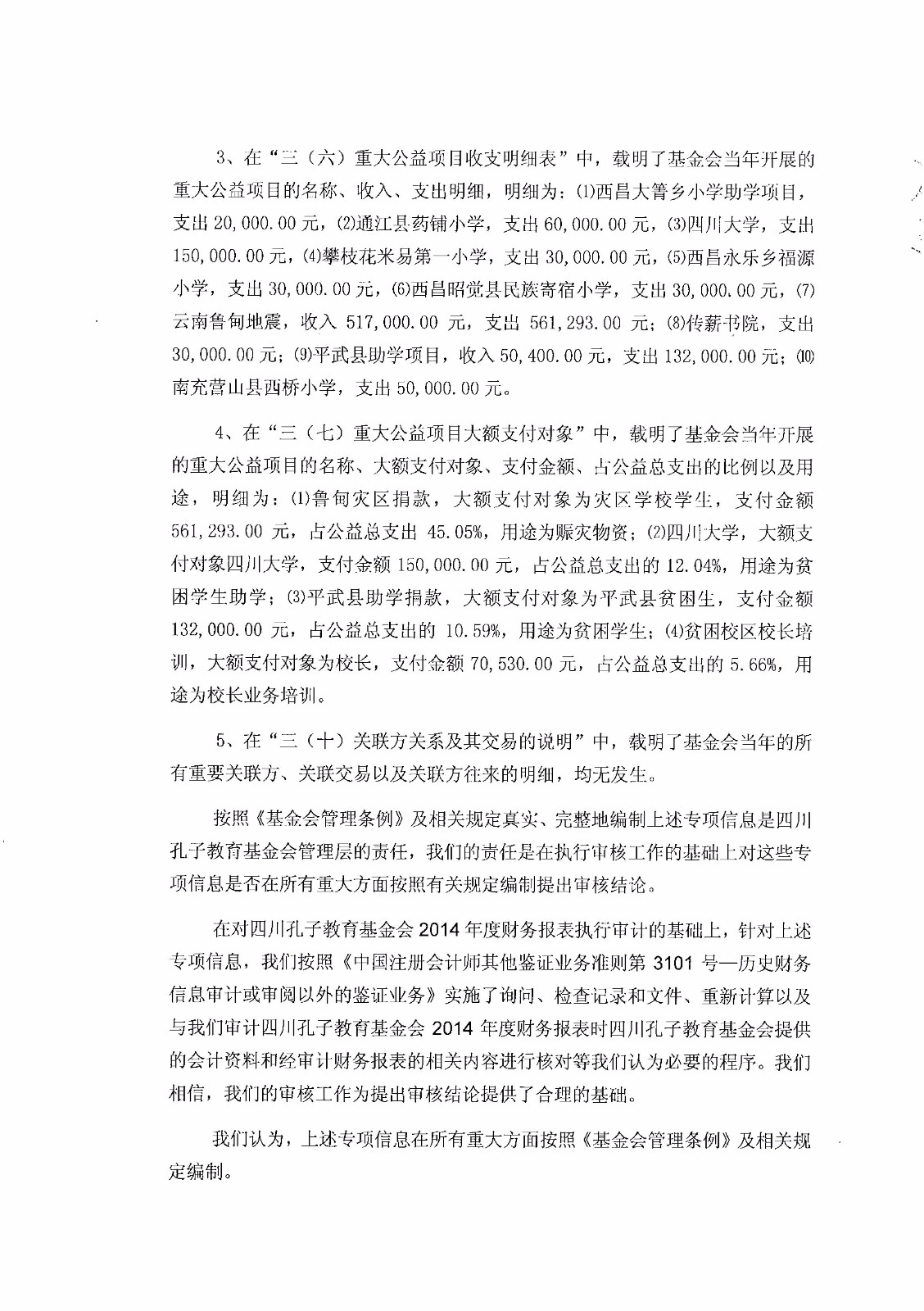
2014年专项审计报告
2017-10-13
部分图文转载自网络,版权归原作者所有,如有侵权请联系我们删除。如内容中如涉及加盟,投资请注意风险,并谨慎决策
上一篇
下一篇
Copyright ©
四川孔子教育基金会 版权所有
|
|
技术支持:
万商云集
|
企业资质
Copyright ©
四川孔子教育基金会 版权所有
|
|
技术支持:
万商云集
|
企业资质
在线咨询
返回顶部